Why We Still Love the VPS
Deploying on a VPS gives us total control over the kernel, the networking stack, and the filesystem. It’s predictable, cost-effective, and when managed correctly it's incredibly performant. However, the downside of a VPS has always been the "manual labor" of keeping it online. That’s exactly why Cloud Config exists.
The Cloud Config
Instead of SSH ing into a box and running commands by hand, we use Infrastructure as Code (IaC).
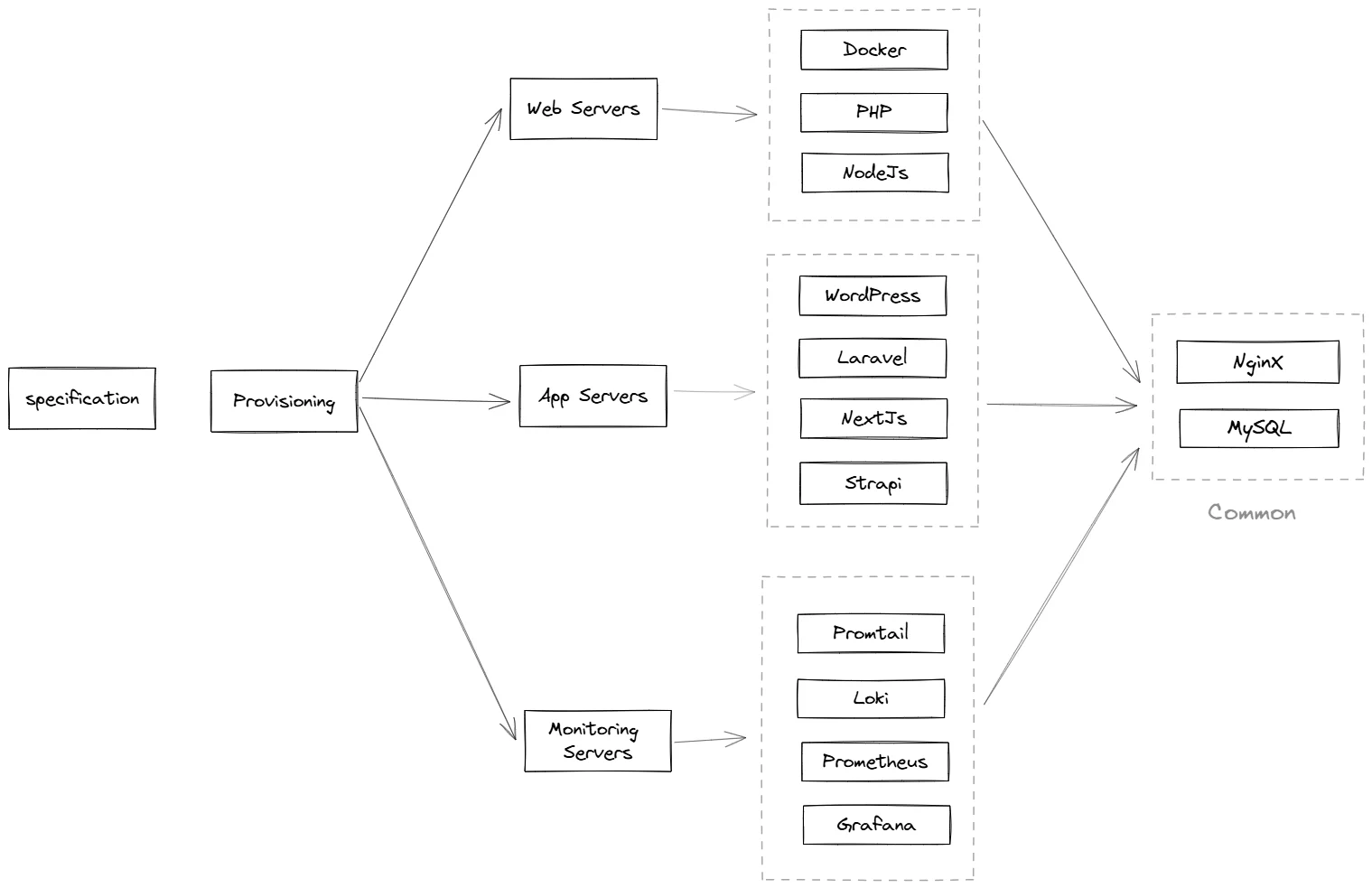
Built on top of Ansible, Cloud Config treats our servers like software. We define the state we want, firewalls, PHP versions, and Nginx configs and Ansible makes it a reality. This transforms a standard Linux box into a standardized, hardened production environment in minutes.

The Beginning
What started as a way to automate server setups has evolved into a concrete architectural standard. We officially migrated the base from Ubuntu 22.04 to Debian 13 (Trixie).
Why move? While Ubuntu is great, Debian’s community-driven nature and longer release cycles offer the kind of "boring stability" that web servers crave.
The Cloud Philosophy
On paper, any compute provider works. In practice, I’m leaning toward DigitalOcean and AWS EC2. I’ve noted some IPv6 quirks with Google Compute Engine, so for now, the path of least resistance is the priority.
The Network & Security Layer
We swapped out Apache for Nginx. It’s faster, scales better, and configured it to be "stealthy." By default, Nginx blabs its version number in headers—I've masked that to show a generic ID like hive-production-websrv-apollo-23.
The Security Checklist:
- SSL: A+ rating on Qualys. We’re using Let’s Encrypt with CertBot, but added a CAA record in DNS to ensure only Let’s Encrypt can issue certs for our domains.
- Firewall: UFW is active, and Fail2Ban is standing guard to boot anyone trying to brute-force SSH or MySQL.
- Isolation: This is the big one. Every site has its own Linux user. Also implemented AppArmor profiles to prevent remote code execution—a lesson learned from a previous malware headache.
We take security very seriously and ensure that we do everything we can to protect data. Below is a brief overview of some of the steps we take to ensure your server's security

We emulate project or application level isolation via multiple layers of security practices, this includes user groups, ACLs and AppArmor. During a attack or a malware infection this architecture ensures that the treat is contained within the bounds of the application and will not potentially impact any other applications or even the system at large.

SSH key-based authentication is mandatory for any user account, for this, the user is required to set an SSH key onto their GitHub account. The user will also be assigned to group developers and will have access to all the sites within the server. Previously we encountered an issue where if a user were to edit a file then another user would not be able to read or write to it, this has now been resolved and any files or directories that are created within a site will be kept owned by the developers group so that all the users that are in that group will continue to have their privileges.
Swapping MySQL for MariaDB
I’ve officially moved to MariaDB v10. MySQL is fine, but their "Community Edition" feels a bit stripped down compared to the Enterprise version. MariaDB gives us those "enterprise-grade" features (scalability and security) out of the box without the paywall.
Developer Experience (DX)
I wanted to fix the "permission denied" nightmare when multiple devs work on the same server.
- SSH: Keys are mandatory. No passwords.
- Permissions: I’m using ACLs (Access Control Lists). Files created by one dev stay accessible to the developers group. It sounds simple, but it saves hours of troubleshooting.
